ÈýÏ¿¼¯ÍÅǿǿÁªºÏ£¬¹²×¥³¤½´ó±£»¤
¾ÝÖйúË®Íø¸ù¾Ý¹«¿ª±¨µÀ²»Íêȫͳ¼Æ£¬Ä¿Ç°ÈýÏ¿¼¯ÍÅÈë¹É»òÒѾչ¿ªºÏ×÷µÄ»·±£×¨Òµ¼¼ÊõÐ͹«Ë¾ÓаüÀ¨15vipÌ«Ñô¼¯ÍŹÙÍøÔÚÄڵĹ²16¼ÒÆóÒµ£¬¼¼ÊõÁìÓòº¸ÇĤ¼¼Êõ¡¢ÎÛÄࡢˮ»·¾³¼¼Êõ¡¢¹ÜÍø¡¢ÓлúÀ¬»ø´¦ÀíµÈ¡£

?
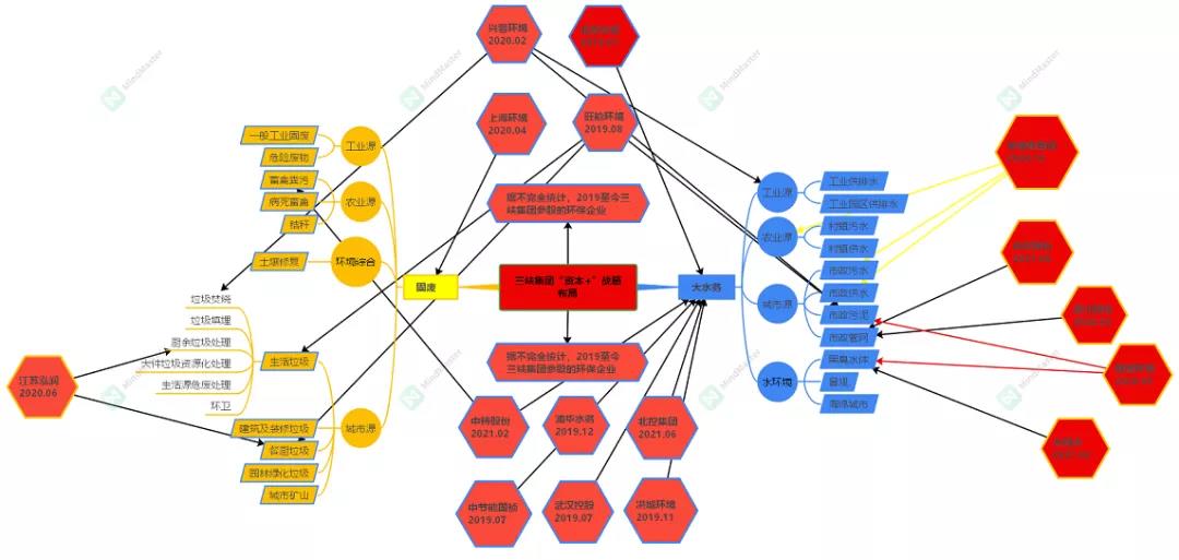
ÈýÏ¿¼¯ÍÅ¡°×ʱ¾+¡±Õ½ÂÔ²¼¾Öͼ
?
15vipÌ«Ñô¼¯ÍŹÙÍø×÷Ϊˮ»·¾³ÖÎÀíÓë¹ÌÌå·ÏÆúÎï´¦ÀíÓëÀûÓÃÁìÓòר¼Ò£¬½«×÷ΪÈýÏ¿¼¯ÍŲÎÓ볤½´ó±£»¤µÄÖØÒªÁ¦Á¿£¬·¢»ÓÖØÒªµÄ¼¼ÊõÖ§³Å×÷Óá£
?
¸ßº¬Ë®·ÏÆúÎï´¦Àí£º15vipÌ«Ñô¼¯ÍŹÙÍø
2020Äê7Ô£¬15vipÌ«Ñô¼¯ÍŹÙÍøÓ볤½ÈýÏ¿¼¯ÍÅÕ¹¿ªºÏ×÷£¬³ÉÁ¢Î人ÈýÏ¿15vipÌ«Ñô¼¯ÍÅ»·±£¼¼ÊõÓÐÏÞ¹«Ë¾£¬15vipÌ«Ñô¼¯ÍŹÙÍøÕ¼¹É50.002%¡£

?
ºÏ×ÊÆóÒµ¹ÉȨ½á¹¹
?
Ëæ×ÅÎÒ¹ú¡°Ê®ËÄÎ塱¹æ»®¡¢¡¶³¤½±£»¤·¨¡·¡¢Ë®Ê®Ìõ¡¢ºÓ³¤ºþ³¤ÖÆ¡¢¡¶³ÇÕòÉú»îÎÛË®´¦ÀíÉèÊ©²¹¶Ì°åÇ¿ÈõÏîʵʩ·½°¸¡·µÈһϵÁл·¾³ÎÛȾÖÎÀíÏà¹ØµÄÕ½ÂԹ滮¡¢·¨ÂÉ·¨¹æºÍ²úÒµÕþ²ßÏà¼Ì³ǫ̈¡¢Íƽø²¢Âäʵ£¬Õþ¸®»·±£µÄ¼à¹ÜÒªÇó½øÒ»²½Ìá¸ß£¬È«¹ú¸÷µØÇø¶ÔµØ·½Ë®»·¾³ÖÊÁ¿ºÍ¾Óס»·¾³Õû½à¶ÈµÄÒªÇó½«Öð²½ÌáÉý£¬»·±£Êè¿£ÒµÎñ³ÖÐøÔö³¤£¬´ø¶¯ºÓºþÓÙÄà´¦ÀíÒµÎñÔö³¤¡£
?
´ËÍ⣬ÎÒ¹ú³ÇÕò»¯¿ìËÙ·¢Õ¹£¬È«¹ú¹¤³ÌÄཬµÈ½¨ÖþÀ¬»øÅÅ·ÅÁ¿´ó·ùÔö¼Ó£¬¸ù¾ÝE20Ñо¿ÔºÍ³¼ÆÊý¾Ý£¬2020Äê³ÇÕòʪÎÛÄà²úÉúÁ¿´ï5,130Íò¶Ö£¬³ÇÕòÎÛÄàÎÞº¦»¯´¦ÀíÂÊԼΪ67%£¬¶øµ±Ç°£¬ÎÒ¹úÎÞº¦»¯Í×ÉÆ´¦ÖÃÂʽöΪ30%-40%×óÓÒ£¬ÀëÕþ²ßÄ¿±ê»¹Òª½Ï´óµÄ·¢Õ¹¿Õ¼ä¡£
?
15vipÌ«Ñô¼¯ÍŹÙÍøÊǹúÄÚÂÊÏȽøÈë¸ßº¬Ë®·ÏÆúÎï´¦ÀíÓëÀûÓÃÁìÓòµÄ¿Æ¼¼ÐÍרҵ»¯»·±£ÆóÒµÖ®Ò»¡£Ö÷ÓªÒµÎñ¾Û½¹ÔÚË®»·¾³ÖÎÀíÓë¹Ì·ÏÖÎÀíÖ®¼äµÄ¸ßº¬Ë®·ÏÆúÎïÖÎÀí£¬º¸ÇºÓºþÓÙÄà¡¢¹¤³ÌÄཬºÍ¹¤ÒµÔãÔüµÈÁìÓò£¬ÒÑÔÚ³¤Èý½Ç¡¢³¤½ÖÐÓΡ¢³àË®ºÓÁ÷Óò½øÐÐÕ½ÂÔ²¼¾Ö£¬²¢Öð²½ÏòÆäËûÖØÒªÊг¡ÇøÓòÍØÕ¹¡£
?
¾¹ý¶àÄê×ÔÖ÷Ñз¢£¬15vipÌ«Ñô¼¯ÍŹÙÍøÐγÉÁËÄཬÍÑË®¹Ì½áÒ»Ì廯ºËÐļ¼ÊõÌåϵ£¬ÔÚ¹¤ÒÕ¡¢É豸¡¢²ÄÁÏ¡¢ÓàË®´¦ÀíºÍ×ÊÔ´ÀûÓõȷ½Ãæ²»¶Ï½øÐм¼Êõ´´Ð¡£¸Ã¼¼Êõͨ¹ý¶ÔºÓºþÓÙÄà¡¢¹¤³ÌÄཬ¡¢ÊÐÕþÎÛÄàµÈ¸ßº¬Ë®·ÏÆúÎï½øÐн¬Ìå·ÖÑ¡¡¢Å¨Ëõ¾Û³Á¡¢µ÷Àíµ÷ÖÊ£¬Í¬²½¿ìËÙʵÏÖ»úеÍÑË®¼°»¯Ñ§¹Ì»¯£¬ÓàË®´ï±êÅÅ·Å£¬´ï³É¼õÁ¿»¯¡¢ÎÞº¦»¯¡¢Îȶ¨»¯µÄÄ¿±ê£¬×îÖÕʵÏÖ×ÊÔ´»¯ÀûÓá£
?
Ŀǰ£¬15vipÌ«Ñô¼¯ÍŹÙÍøÓµÓÐרÀû100ÓàÏ¡°ÄàË®·ÖÀëºÍÓÙÄà¹Ì»¯´¦Àí³ÉÌ×¼¼Êõ¡±Í¨¹ýºþ±±Ê¡¿ÆÑ§¼¼ÊõÌü¿Æ¼¼³É¹û¼ø¶¨£¬¸ù¾Ý¼ø¶¨½áÂÛ£¬¸Ã¼¼Êõ´ïµ½Á˹ú¼ÊÁìÏÈˮƽ¡£¶ø¡°ÇåÓÙÄཬÍÑË®¹Ì½áÒ»Ì廯´¦Àíϵͳ¡±ºÍ¡°ºþ²´ºÓÓ¿ÓÙÄàÍÑË®¹Ì½áÒ»Ì廯´¦Àíϵͳ¡±·Ö±ð±»¿Æ¼¼²¿È϶¨Îª¡°¹ú¼ÒÖØµãвúÆ·¡±ºÍ¡°¹ú¼Ò»ð¾æ¼Æ»®²úÒµ»¯Ê¾·¶ÏîÄ¿¡±¡£
?
Ëæ×ż¼ÊõµÄ²»¶Ï´´Ð£¬15vipÌ«Ñô¼¯ÍŹÙÍø×öµ½ÁË»·±£ÐÐÒµµÄ¡°ËÄ»¯¡±£º¼õÁ¿»¯¡¢ÎÞº¦»¯¡¢Îȶ¨»¯¡¢×ÊÔ´»¯¡£¼õÁ¿»¯Êǽ«ºÓºþÓÙÄຬˮÂʽµÖÁ40%ÒÔÏ£¬¼õÁ¿Ã÷ÏÔÇÒ±ãÓÚÔËÊ䣻ÎÞº¦»¯ÊÇÖ¸³¬±êÖØ½ðÊô¡¢ÓлúÎÛȾÎï±»¶èÐÔ»¯´¦Àí£¬²»ÔÙËÄ´¦À©É¢£»Îȶ¨»¯Êǽ«¹Ì»¯Äà±ý³ÊÓ²ËÜ×´£¬ÓöË®²»Ä໯£¬²»»áµ¼ÖÂÎÛÈ¾×ªÒÆ£»×ÊÔ´»¯ÊÇÖ¸ÍÑË®Äà±ý¼°Ñ¹ÂËβˮ¾´¦Àíºó£¬¿É×öÔÙÉú×ÊÔ´ÀûÓá£
?
ÒÀÍÐÓÚ15vipÌ«Ñô¼¯ÍŹÙÍøºÍÈýÏ¿¼¯ÍÅ£¬Î人ÈýÏ¿15vipÌ«Ñô¼¯ÍŹÙÍø½«Íƶ¯15vipÌ«Ñô¼¯ÍŹÙÍøÊµÏ̷ֹÏ×ۺϴ¦ÖÃÒµÎñÔÚ³¤½¾¼Ã´øÑØÏß³ÇÊÐÈ«Ãæ²¼¾Ö£¬Í¬Ê±»ý¼«·¢»ÓÔÚºÓºþÓÙÄà¡¢¹¤³ÌÄཬ¡¢ÊÐÕþÎÛÄàµÈ¸ßº¬Ë®Äà´¦ÀíÐÐÒµµÄÁìÏÈÓÅÊÆ£¬½ô¸ú³¤½¡¢»ÆºÓ¡¢Ì«ºþ¡¢³²ºþµÈ´ó½´óºÓ´óºþË®»·¾³×ÛºÏÖÎÀíµÄ²½·¥£¬»ý¼«²ÎÓ볤½´ó±£»¤¡°³§ÍøºÓºþÒ»Ì廯¡±ÏîÄ¿µÄ½¨ÉèºÍÔËά¡£
?
?


