ÄúËù´¦µÄλÖãºÊ×Ò³ > ÐÂÎÅÖÐÐÄ > 15vipÌ«Ñô¼¯ÍÅÒªÎÅ 15vipÌ«Ñô¼¯ÍÅÒªÎÅ
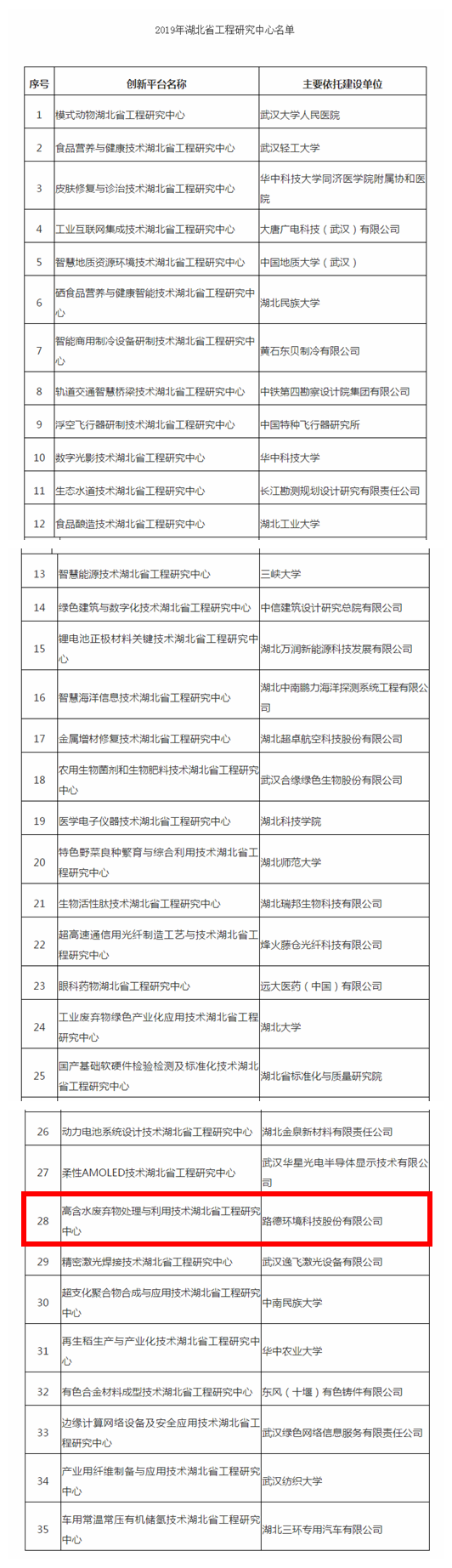
ÈÈÁÒ×£ºØ15vipÌ«Ñô¼¯ÍŹÙÍø»ñÆÀ¡°¸ßº¬Ë®·ÏÆúÎï´¦ÀíÓëÀûÓü¼Êõºþ±±Ê¡¹¤³ÌÑо¿ÖÐÐÄ¡±
2019-09-23 ÎÄÕÂÀ´Ô´£º±¾Õ¾±à¼
ÆóÒµ½«³ä·ÖÀûÓ᰸ߺ¬Ë®·ÏÆúÎï´¦ÀíÓëÀûÓü¼Êõºþ±±Ê¡¹¤³ÌÑо¿ÖÐÐÄ¡±£¬ÓëÎ人Àí¹¤´óѧ¡¢»ªÖÐũҵ´óѧµÈ¸ßµÈԺУ½øÐвúѧÑкÏ×÷£¬»ã¾Û¶àѧ¿Æ¼¯³É¡¢¿ç½ç´´ÐÂÓÅÊÆ¡£»ý¼«Ñз¢ºÓºþÓÙÄà¡¢¹¤³ÌÄཬ¡¢ÊÐÕþÎÛÄà¡¢¹¤ÒµÔüÄࡢʳƷÔãÔüµÈ¸ßº¬Ë®·ÏÆúÎï´¦ÀíÓëÀûÓùؼü¼¼Êõ£¬¶Ô¼¼Êõº¬Á¿¸ß¡¢Êг¡Ç°¾°ºÃµÄ¿Æ¼¼ÏîÄ¿½øÐй¤³Ì»¯¿ª·¢¡£Í¬Ê±£¬¼¤·¢Ïà¹Ø²úÒµÁìÓòµÄ¿Æ¼¼´´ÐÂÈÈÇ飬´Ù½ø²úÒµ½á¹¹ÓÅ»¯Éý¼¶£¬Íƶ¯ÐγɲúÒµ¼¯ÈººÍÑ»·¾¼Ã£¬ÎªÊµÏÖ¡°ÂÌË®Çàɽ¾ÍÊǽðÉ½ÒøÉ½¡±¶ø²»Ð¸Å¬Á¦¡£



