»·±£²¿·¢²¼2016Äê246¸ö´óÖгÇÊй̷ÏÎÛȾ·ÀÖÎÄ걨£º³ÇÊÐÉú»îÀ¬»ø²úÉúÁ¿18564.0Íò¶Ö
»·±£²¿·¢²¼2016Äê246¸ö´óÖгÇÊй̷ÏÎÛȾ·ÀÖÎÄ걨£º³ÇÊÐÉú»îÀ¬»ø²úÉúÁ¿18564.0Íò¶Ö
»·±£²¿·¢²¼¡¶2016ÄêÈ«¹ú´ó¡¢ÖгÇÊйÌÌå·ÏÎïÎÛȾ»·¾³·ÀÖÎÄ걨Ä걨¡·£¬»ã×Ü·ÖÎöÁËÈ«¹ú246¸ö´óÖгÇÊз¢²¼µÄ¹ÌÌå·ÏÎïÎÛȾ·ÀÖÎÐÅÏ¢£¬ÏµÍ³×ܽáÁ˹ÌÌå·ÏÎïÎÛȾ»·¾³·ÀÖι¤×÷Çé¿ö£¬²¢Ñ¡Ôñ²¿·Ö¾ßÓдú±íÐÔµÄÊ¡·Ý½éÉÜËûÃǵŤ×÷¾Ñé¡£
À´Ô´£º»·±£²¿ÍøÕ¾
»·¾³±£»¤²¿½ñÈÕ·¢²¼¡¶2016ÄêÈ«¹ú´ó¡¢ÖгÇÊйÌÌå·ÏÎïÎÛȾ»·¾³·ÀÖÎÄ걨Ä걨¡·£¨ÒÔϼò³Æ¡¶Ä걨¡·£©£¬´ÓÈ«¹ú´óÖгÇÊйÌÌå·ÏÎïÐÅÏ¢·¢²¼Çé¿ö¡¢È«¹ú¹ÌÌå·ÏÎïÎÛȾ·ÀÖι¤×÷½øÕ¹Çé¿ö¡¢È«¹ú¹ÌÌå·ÏÎïÎÛȾ·ÀÖÎÄÜÁ¦½¨ÉèÇé¿öÒÔ¼°µØ·½¹ÌÌå·ÏÎïÎÛȾ·ÀÖι¤×÷ʵ¼ù4¸ö·½Ã棬ϵͳ½éÉÜÁË2015ÄêÎÒ¹ú¹ÌÌå·ÏÎïÎÛȾ·ÀÖι¤×÷µÄÏà¹ØÇé¿ö¡£
2016Ä꣬ȫ¹ú¹²ÓÐ246¸ö´ó¡¢ÖгÇÊÐÏòÉç»á·¢²¼ÁË2015Äê¹ÌÌå·ÏÎïÎÛȾ»·¾³·ÀÖÎÐÅÏ¢¡£ÆäÖУ¬Ó¦¿ªÕ¹ÐÅÏ¢·¢²¼¹¤×÷µÄ47¸ö»·¾³±£»¤Öصã³ÇÊкÍ56¸ö»·¾³±£»¤Ä£·¶³ÇÊоùÒѰ´Õչ涨·¢²¼ÐÅÏ¢£¬ÁíÍ⻹ÓÐ143¸ö³ÇÊÐ×ÔÔ¸¿ªÕ¹ÁËÐÅÏ¢·¢²¼¹¤×÷£¨Ïê¼û¸½±íÒ»£©¡£¾Í³¼Æ£¬´Ë´Î·¢²¼ÐÅÏ¢µÄ´ó¡¢ÖгÇÊÐÒ»°ã¹¤Òµ¹ÌÌå·ÏÎï²úÉúÁ¿Îª19.1ÒÚ¶Ö£¬¹¤ÒµÎ£ÏÕ·ÏÎï²úÉúÁ¿Îª2801.8Íò¶Ö£¬Ò½ÁÆ·ÏÎï²úÉúÁ¿Ô¼Îª68.9Íò¶Ö£¬Éú»îÀ¬»ø²úÉúÁ¿Ô¼Îª18564.0Íò¶Ö¡£2015Ä꣬246¸ö´ó¡¢ÖгÇÊÐÉú»îÀ¬»ø²úÉúÁ¿18564.0Íò¶Ö£¬´¦ÖÃÁ¿18069.5Íò¶Ö£¬´¦ÖÃÂÊ´ï97.3%¡£¸÷Ê¡£¨Çø¡¢ÊУ©·¢²¼µÄ´ó¡¢ÖгÇÊÐÉú»îÀ¬»ø²úÉúÇé¿ö¼ûÏÂͼ¡£
246¸ö´ó¡¢ÖгÇÊÐÖУ¬³ÇÊÐÉú»îÀ¬»ø²úÉúÁ¿¾Óǰ10λµÄ³ÇÊмûÏÂ±í¡£³ÇÊÐÉú»îÀ¬»ø²úÉúÁ¿×î´óµÄÊDZ±¾©ÊУ¬²úÉúÁ¿Îª790.3Íò¶Ö£¬Æä´ÎÊÇÉϺ£¡¢ÖØÇì¡¢ÉîÛںͳɶ¼£¬²úÉúÁ¿·Ö±ðΪ789.9Íò¶Ö¡¢626.0Íò¶Ö¡¢574.8Íò¶ÖºÍ467.5Íò¶Ö¡£Ç°10λ³ÇÊвúÉúµÄ³ÇÊÐÉú»îÀ¬»ø×ÜÁ¿Îª5078.6Íò¶Ö£¬Õ¼È«²¿ÐÅÏ¢·¢²¼³ÇÊвúÉú×ÜÁ¿µÄ27.4%¡£
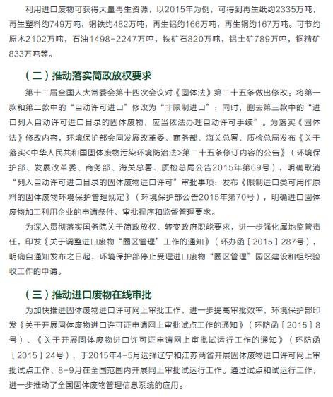
2015Ä꣬ÔÚΣÏÕ·ÏÎïÎÛȾ·ÀÖι¤×÷·½Ã棬ȫ¹ú¸÷Ê¡£¨Çø¡¢ÊУ©°ä·¢µÄΣÏÕ·ÏÎï¾ÓªÐí¿ÉÖ¤¹²2034·Ý£¬¾Óªµ¥Î»ºË×¼ÀûÓô¦ÖùæÄ£ÒÑ´ïµ½5263Íò¶Ö/Ä꣬ʵ¼Ê¾Óª¹æÄ£Îª1536Íò¶Ö£»³ÖÐøÉîÈ뿪չΣÏÕ·ÏÎï¹æ·¶»¯¹ÜÀí¶½²é¿¼ºË¹¤×÷£¬¸÷»·¾³±£»¤¶½²éÖÐÐĹ²³é²é1509¼ÒÆóÒµ£¬ÕûÌå³é²éºÏ¸ñÂÊΪ79.0%£¬±È2014ÄêÌá¸ß4.1¸ö°Ù·Öµã¡£ÔÚµç×Ó·ÏÎïÎÛȾ·ÀÖη½Ã棬ȫ¹ú¹²ÓÐ29¸öÊ¡£¨Çø¡¢ÊУ©µÄ109¼Ò·ÏÆúµçÆ÷µç×Ó²úÆ·²ð½â´¦ÀíÆóÒµÄÉÈë·ÏÆúµçÆ÷µç×Ó²úÆ·´¦Àí»ù½ð²¹ÌùÆóÒµÃûµ¥£¬·ÏÆúµçÆ÷µç×Ó²úÆ·Äê´¦Àí×ÜÄÜÁ¦Îª1.4ÒŲ́£¬Êµ¼Ê²ð½â´¦Àí×ÜÁ¿´ï7625.4Íǫ̀£¬Í¬±ÈÔö³¤8.2%¡£ÔÚ¿ÉÓÃ×÷ÔÁϵķÏÎï½ø¿Ú·½Ã棬2015Äê½ø¿Ú·ÏÎï4698Íò¶Ö£¬Í¬±È¼õÉÙÔ¼5.3%£»´Óʽø¿Ú·ÏÎï¼Ó¹¤ÀûÓÃÆóÒµ2142 ¼Ò£¬Í¬±È¼õÉÙÔ¼7.6%¡£
¡¶Ä걨¡·»¹½éÉÜÁËÎÒ¹úÏÖÐйÌÌå·ÏÎïÎÛȾ·ÀÖÎÖ÷ÒªÕþ²ß·¨¹æ¡¢¹ÌÌå·ÏÎï¹ÜÀí»ú¹¹ÄÜÁ¦½¨ÉèÇé¿ö¡¢¹ÌÌå·ÏÎï¹ÜÀí¼¼ÊõÅàѵÇé¿öÒÔ¼°¹ÌÌå·ÏÎïÎÛȾ·ÀÖÎÏà¹Ø¿ÆÑгɹû¡£²¢Ñ¡Ôñ4¸ö´ú±íÐÔÊ¡·Ý£¬½éÉÜÁËËûÃÇÔÚ½â¾ö¹ÌÌå·ÏÎï¹ÜÀíÖØµã¡¢ÄѵãÎÊÌâ·½ÃæµÄ¾ÑéºÍ×ö·¨¡£
¸½£ºÎļþÈ«ÎÄ

















































